想在手机上种树收获实物?百度智慧农场来啦!每天花几分钟浇水,让果树从种子长到成熟,就能兑换实物好礼或红包。无需复杂操作,新老用户都能轻松上手。现在就带你快速进入这个有趣的活动。
四大运营商强势助力,为你排忧解难 。0元包邮领取大流量卡,
如何进入百度智慧农场
- 打开百度APP或百度极速版
- 在搜索框输入”百度农场”
- 点击进入活动页面,开始你的种植之旅

参与条件
| 条件 | 说明 |
|---|---|
| 设备要求 | 百度APP或百度极速版最新版本 |
| 账号状态 | 正常账号,无封禁 |
| 活动性质 | 邀请制,通过搜索入口进入 |
* 请确保APP已更新至最新版本,获得最佳体验

活动玩法:简单三步走
- 选果树:在页面选择喜欢的水果种子,每个用户只能同时种一棵
- 浇水成长:每日完成任务获取水滴,让果树经历种子→发芽→开花→结果→成熟等10个等级
- 兑换奖励:满级后可兑换实物商品或红包,兑换后可继续种植新果树

常见任务与奖励
| 任务类型 | 水滴奖励 | 频率 |
|---|---|---|
| 每日登录 | 50 | 每天 |
| 观看视频 | 20 | 每天 |
| 分享活动 | 30 | 每天 |
| 完成小游戏 | 15-50 | 随机 |
兑换与发货
满级后,点击”兑换”按钮:
- 实物商品:填写收货信息,7天内发货
- 红包奖励:自动到账至百度钱包

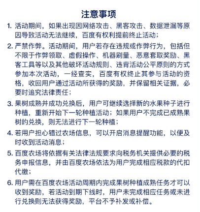
注意事项
| 重要提示 | 说明 |
|---|---|
| 果树数量 | 每个用户同时只能种植一棵果树 |
| 水滴获取 | 随果树等级提升,所需水滴数量增加 |
| 活动更新 | 任务和玩法会随活动更新,以页面显示为准 |
| 账号异常 | 被封禁账号无法参与,可申诉解决 |



百度智慧农场,让种树变得简单又有趣。每天几分钟,收获实物好礼!
本文内容来源于互联网,如有侵权请联系删除。

景澄手游网



